荣基金2018年度工作报告
2019-01-22 01:29
        本基金会按照《中华人民共和国慈善法》《基金会管理条例》及相关规定,编制(2018)年度工作报告。基金会理事会及理事、监事保证年度工作报告内容真实、准确和完整,并承担由此引起的一切法律责任。
 
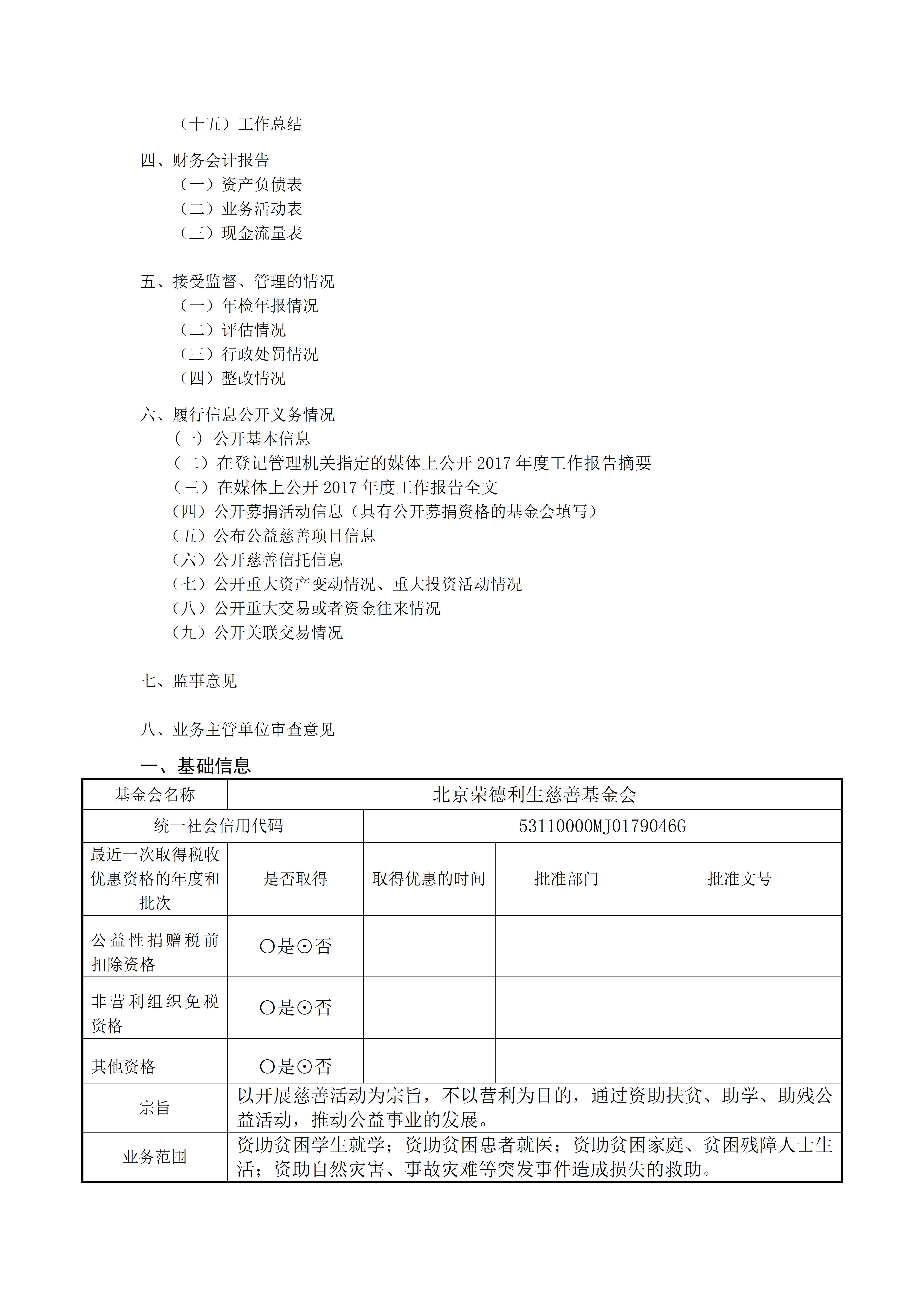
目录
一、基本信息
二、机构建设情况
(一)理事会召开情况
(二)理事会成员情况
(三)监事情况
(四)工作人员情况
(五)内部制度建设情况
(六)党组织建设情况
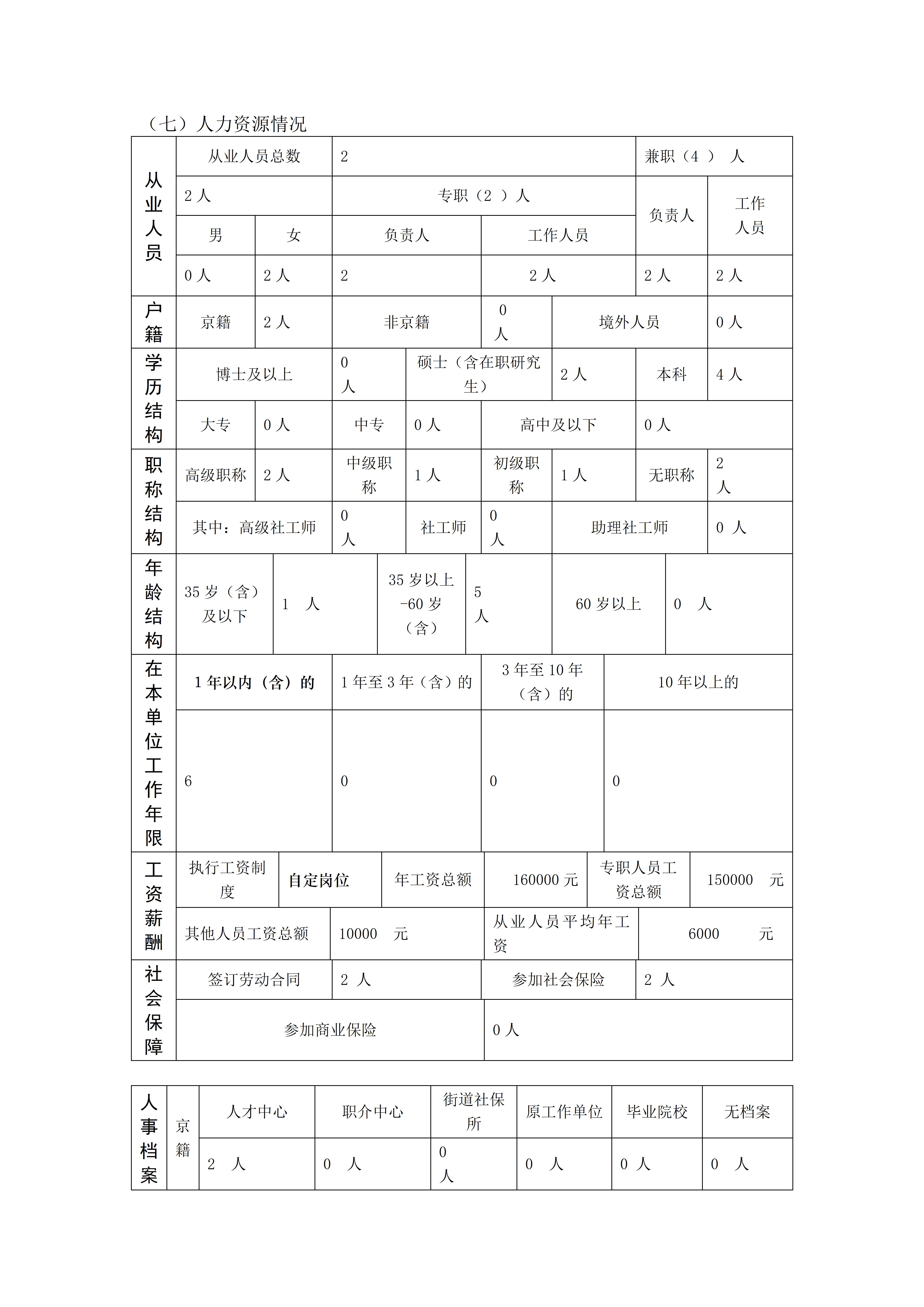
(七)人力资源情况
(八)年度登记、备案事项办理情况
(九)专项基金、代表机构、持有股权的实体及内设机构基本情况
(十)慈善组织开展公开募捐活动备案情况
三、公益事业/慈善活动支出和管理费用情况
(一)接受捐赠情况、大额捐赠收入情况
(二)公开募捐情况(具有公开募捐资格的基金会填写)
(三)公益事业支出情况/慈善活动支出和管理费用情况
(四)业务活动情况
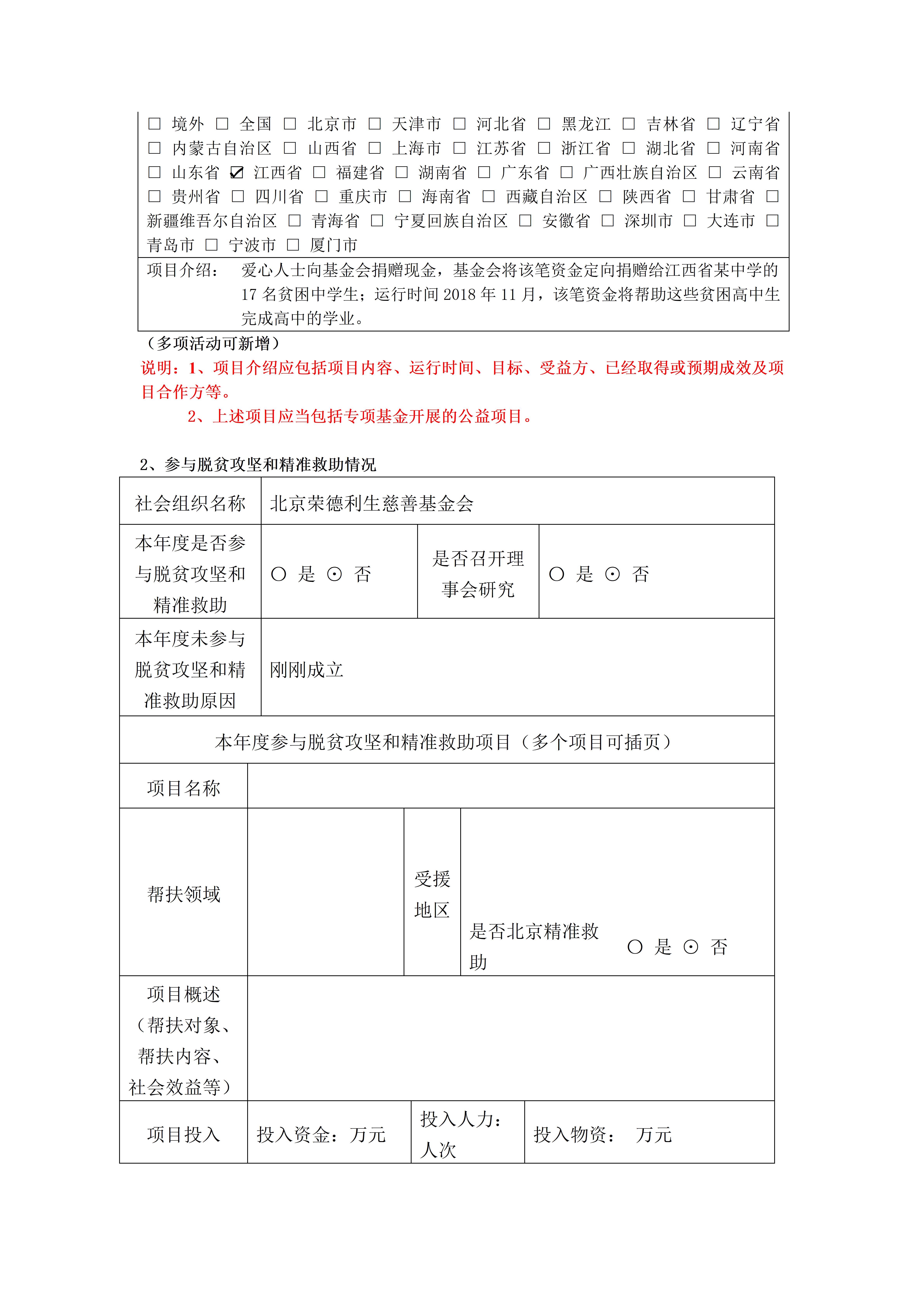
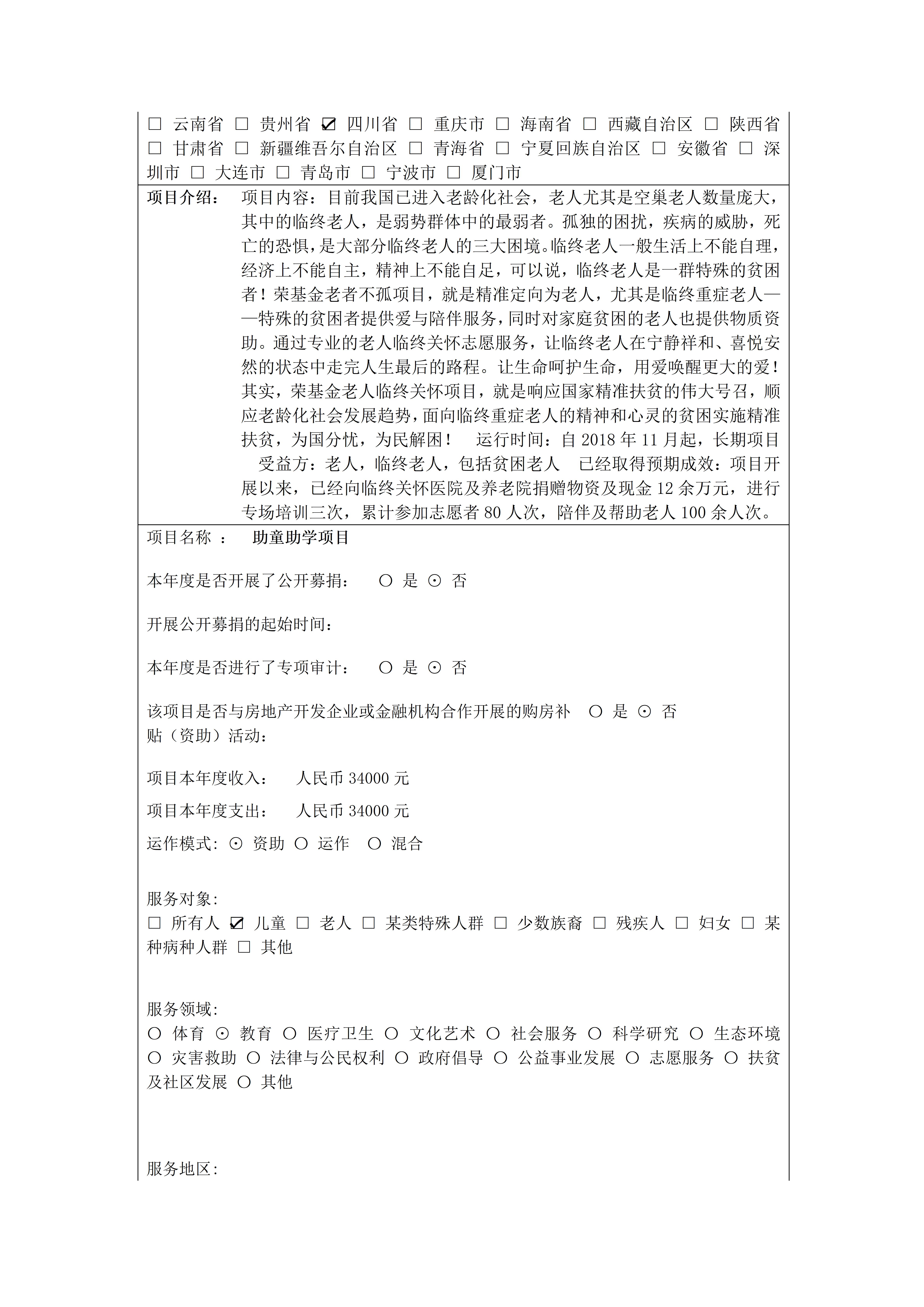
1、本年度公益慈善项目开展情况
2、本年度参与脱贫攻坚和精准救助情况
3、2019年度参与脱贫攻坚和精准救助计划
4、涉外活动情况
(五)重大公益慈善项目收支明细表
(六)重大公益慈善项目大额支付对象
(七)由基金会作为受托人的慈善信托情况(认定为慈善组织的基金会填写)
(八)委托理财
(九)投资收益
(十)关联方关系及其交易
(十一)应收账款及客户
(十二)预付账款及客户
(十三)应付账款
(十四)预收帐款
(十五)工作总结
四、财务会计报告
(一)资产负债表
(二)业务活动表
(三)现金流量表
五、接受监督、管理的情况
(一)年检年报情况
(二)评估情况
(三)行政处罚情况
(四)整改情况
六、履行信息公开义务情况
(一)公开基本信息
(二)在登记管理机关指定的媒体上公开2017年度工作报告摘要
(三)在媒体上公开2017年度工作报告全文
(四)公开募捐活动信息(具有公开募捐资格的基金会填写)
(五)公布公益慈善项目信息
(六)公开慈善信托信息
(七)公开重大资产变动情况、重大投资活动情况
(八)公开重大交易或者资金往来情况
(九)公开关联交易情况
七、监事意见
八、业务主管单位审查意见
 
 
 
一、基础信息

 
说明:现任国家工作人员按照民函[2004]270号规定执行。
二、机构建设情况
(一)理事会召开情况
本年度共召开(1)次理事会
(二)理事会成员情况
(三)监事情况
 
(四)工作人员情况:
本机构共有(2)位工作人员
说明:请填写秘书长及以下工作人员情况,如理事、监事专职在基金会工作,也需填写。
(五)内部制度建设情况
上述制度中是否包括以下内容 
(六)党建工作情况




 填表说明:
1.从业人员是指在秘书处等内设机构的全职工作人员;
2.党组织名称、上级党组织名称请严格按照党组织成立批复红头文件填写;
3.流动党员是指由于就业或居住地变化等原因,在较长的时间内无法正常参加正式组织关系所在党组织活动的党员。
4.党建指导员
“是否派驻党建指导员”,选“是”须填写党建指导员相关信息,选“否”不用填写。
5.党组织信息
“是否建立党组织”,选“是”须填写党组织相关信息,选“否”不用填写;
6.党员信息
党员总数=专职党员+兼职党员=正式党员+预备党员,流动党员数应不大于党员总数。
党员详细信息列表需填写的党员信息行数应与党员总数相等。
党员详细信息列表中涉及“是”或“否”的选项,选“否”后相关信息不用填写。
7.党建活动开展情况
“党组织组建以来发展党员情况”、“年度组织生活”,未建立党组织的不用填写。
8.从业人员青年人数是指18-35周岁的青年人数;28周岁以下团员人数是指计入共青团,具有团籍的人数;年满28周岁至35周岁以下团员人数是指加入共青团且保留团籍的党员(一般是专、兼职团干部)。
 
(七)人力资源情况
注:从业人员是指在社会组织中取得劳动报酬的人员,具体包括专职工作人员(即社会组织与之签订劳动合同人员)、兼职工作人员、志愿者。
 
(八)年度登记、备案事项办理情况

 
(九)专项基金、代表机构、持有股权的实体及内设机构基本情况

 
(十)慈善组织公开募捐备案情况     

 
三、公益事业/慈善活动支出和管理费用情况
(一)接受捐赠情况、大额捐赠收入情况
说明:
大额捐赠收入中的捐赠人是指本年度累计捐赠超过基金会当年捐赠收入5%以上或者500万以上的捐赠单位或个人:
捐赠人如要求不公开姓名、名称的,可以其他代号代替,其他捐赠信息要公开。


(二)未取得公开募捐资格的慈善组织  

说明:本表所称慈善活动、管理费用等应符合《慈善法》、《关于慈善组织开展慈善活动年度支出和管理费用的规定》的规定。

(三)计算有关比例的情况说明

(四)业务活动开展情况
1、本年度公益慈善项目开展情况

(多项活动可新增)
说明:1、项目介绍应包括项目内容、运行时间、目标、受益方、已经取得或预期成效及项目合作方等。
2、上述项目应当包括专项基金开展的公益项目。

2、参与脱贫攻坚和精准救助情况
填表说明:
1.本年度参与脱贫攻坚和精准救助项目”,参与脱贫攻坚和精准救助的社会组织需填写,未参与的不用填写。
2.援助京外省区的项目,受援地区选择“京外省区”,下拉菜单包括:河北、内蒙古、西藏、新疆、青海、湖北、河南,以及我国其他省、自治区、直辖市。下划线处填写具体地点。
北京市精准救助项目,受援地区选择“北京(精准救助)”。
3.援助京外省区的项目,帮扶领域包括:产业帮扶、就业帮扶、教育帮扶、健康帮扶、志愿帮扶、异地扶贫帮扶、生态环境治理、其他帮扶。
北京市精准救助项目,帮扶领域包括:助医、助学、助就业、助生活、志愿服务、其他等。
 

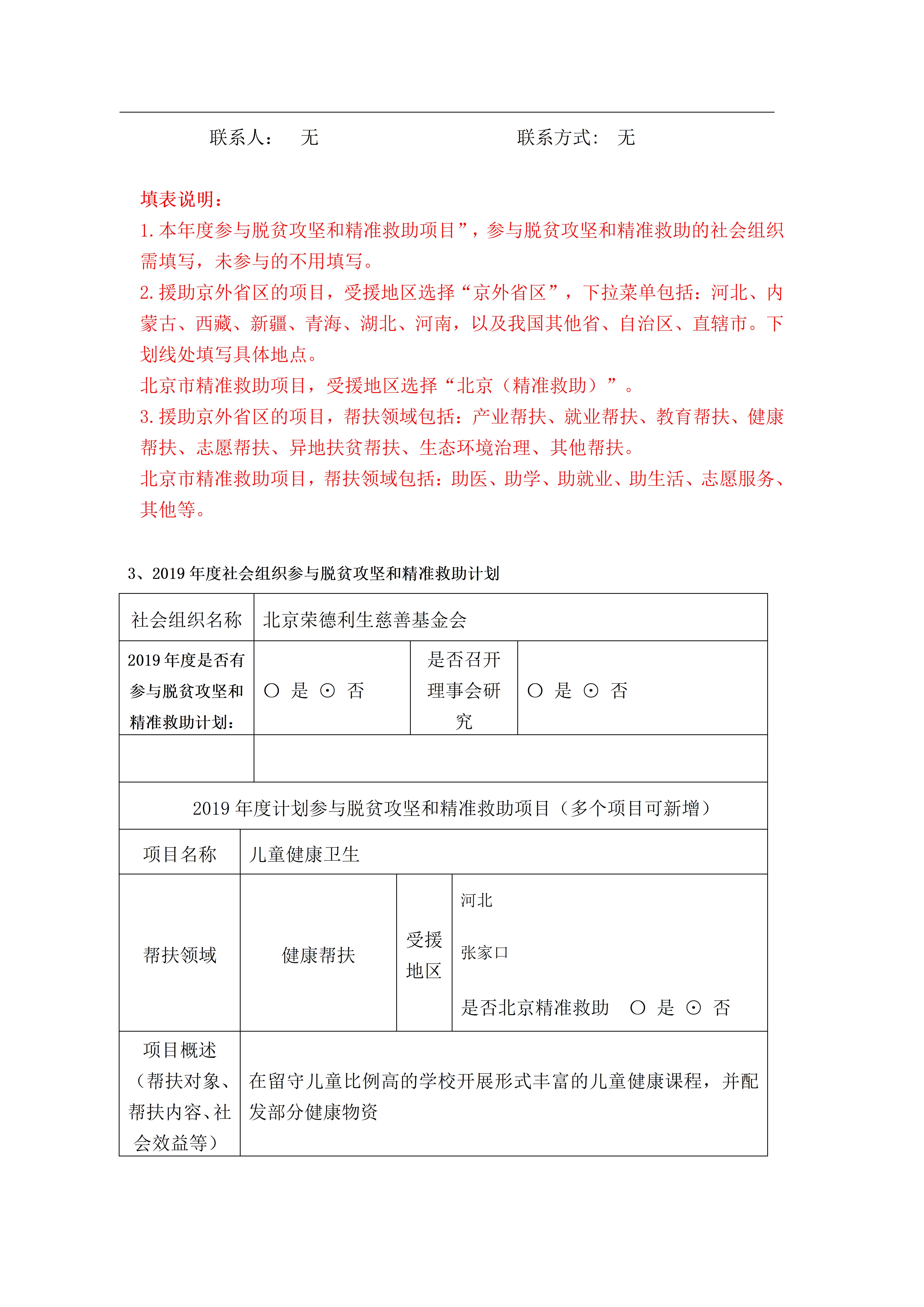
3、2019年度社会组织参与脱贫攻坚和精准救助计划

 
填表说明:
1. 2019年度参与脱贫攻坚和精准救助计划须召开理事会研究。

2.援助京外省区的项目,受援地区选择“京外省区”,下拉菜单包括:河北、内蒙古、西藏、新疆、青海、湖北、河南、北京,以及我国其他省、自治区、直辖市。下划线处填写具体地点。
北京市精准救助项目,受援地区选择“北京(精准救助)”。
3.援助京外省区的项目,帮扶领域包括:产业帮扶、就业帮扶、教育帮扶、健康帮扶、志愿帮扶、异地扶贫帮扶、生态环境治理、其他帮扶。
北京市精准救助项目,帮扶领域包括:助医、助学、助就业、助生活、志愿服务、其他等。

4、涉外活动情况
(1)基本信息
(2)接受境外捐赠(含募捐)情况  (单位:人民币元)   
(3)在境外设立机构情况 
注:1.本栏目统计本单位截止2018年底建立的所有境外机构。
2.机构类型包括:分支机构(代表机构)、法人实体机构、其他。
 
(4)对外交流合作项目(含分支、代表机构开展的合作项目) 
注:1. 合作方类型:政府组织、非营利性组织、营利性组织、个人。
2.项目形式不包括会议、考察、访问等非项目性的一次性活动。


(5)参加国际组织(含分支、代表机构参加的境外组织)    
注:1.本栏目统计本单位截止2018年底仍然有效参加的所有国际组织。
2.国际组织类型包括非政府间国际组织,政府间国际组织,外国(地区)非政府组织。
3.职务或资格类型包括:会员、担任国际组织分支机构具体职务、担任国际组织具体职务、获得国际组织某种资格或认可(如谘商地位、建立正式官方关系)等。
 
(6)2018年对外活动主要成绩、问题和管理政策建议

 
(五)重大公益慈善项目收支明细表
说明:
1、重大公益慈善项目名称应与公益项目开展情况表中项目名称一致;
2、重大公益慈善项目标准由基金会章程规定。如基金会章程没有规定重大慈善项目标准,满足下列条件的公益慈善项目应填列上表:(1)该项目的捐赠收入超过基金会当年捐赠总收入的20%;(2)该项目的支出超过基金会当年总支出的20%;(3)项目持续时间在2年以上的(包括2年)。

(六)重大公益慈善项目大额支付对象

说明:基金会向某交易方支付金额占一个重大公益慈善项目支出5%以上的,该交易方为该项目的大额支付对象。

(七)由基金会作为受托人的慈善信托情况(认定为慈善组织的基金会填写)
 
 
(八)委托理财(是指通过银行、信托公司等金融机构进行投资行为)
说明:是否具有金融机构资质是指由中国人民银行、银监会、保监会、证监会授予的金融机构资质。
 
(九)投资收益

 
(十)关联方关系及其交易
说明:关联方包括发起人、主要捐赠人、基金会理事主要来源单位、基金会投资的被投资方、其他与基金会存在控制、共同控制或者重大影响关系的个人或组织。
 


 
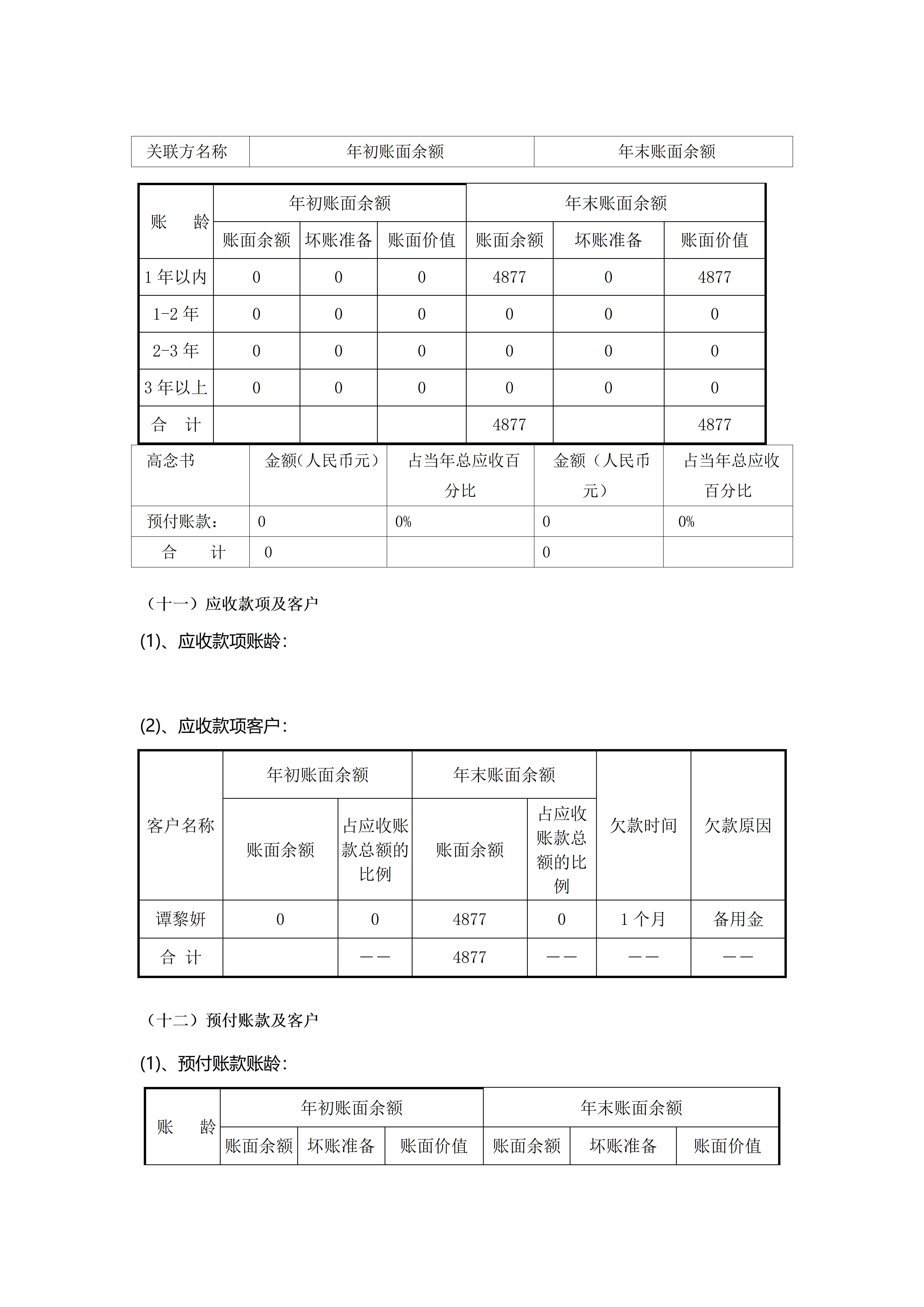
(十一)应收款项及客户
(1)、应收款项账龄:
(2)、应收款项客户:
 
(十二)预付账款及客户
(1)、预付账款账龄:
(2)、预付账款客户:
 
(十三)应付款项

 
(十四)预收账款
 
(十五)工作总结

 
四、财务会计报告
(一)资产负债表

编制单位:北京荣德利生慈善基金会                2018年12月31日           单位:人民币元

 
(二)业务活动表
编制单位:北京荣德利生慈善基金会              2018年                    单位:人民币元
说明:银行存款利息计入其他收入,业务活动成本包括公益事业支出和其他支出。

(三)现金流量表

编制单位:北京荣德利生慈善基金会           2018年度                     单位:人民币元

 
五、接受监督管理的情况
(检查结论应填写:“尚未成立(或新成立)未参加”、“合格”、“基本合格”、“不合格”、“未按规定申报”、“未出结论”,“登记认定为慈善组织,履行了ⅩⅩ年度报告义务”)



 
六、履行信息公开义务情况
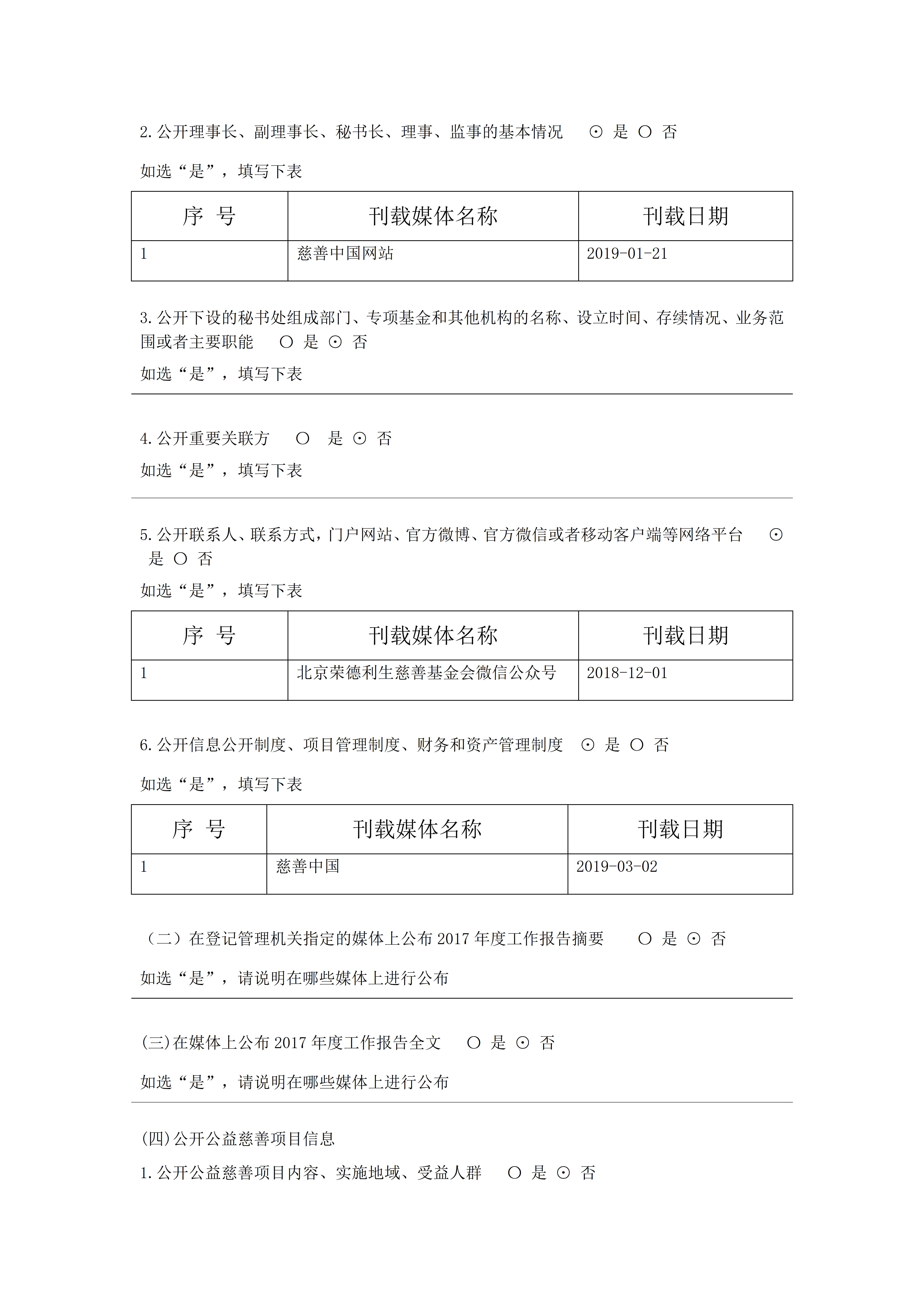
(一)公开基本信息

1.公开经民政部门核准的章程    ⊙ 是 〇 否
如选“是”,填写下表

2.公开理事长、副理事长、秘书长、理事、监事的基本情况   ⊙ 是 〇 否
如选“是”,填写下表

 
3.公开下设的秘书处组成部门、专项基金和其他机构的名称、设立时间、存续情况、业务范围或者主要职能   〇 是 ⊙ 否
如选“是”,填写下表
4.公开重要关联方   〇  是 ⊙ 否
如选“是”,填写下表
5.公开联系人、联系方式,门户网站、官方微博、官方微信或者移动客户端等网络平台   ⊙ 是 〇 否
如选“是”,填写下表
6.公开信息公开制度、项目管理制度、财务和资产管理制度  ⊙ 是 〇 否
如选“是”,填写下表

 
(二)在登记管理机关指定的媒体上公布2017年度工作报告摘要    〇 是 ⊙ 否
如选“是”,请说明在哪些媒体上进行公布

(三)在媒体上公布2017年度工作报告全文   〇 是 ⊙ 否
如选“是”,请说明在哪些媒体上进行公布

(四)公开公益慈善项目信息
1.公开公益慈善项目内容、实施地域、受益人群   〇 是 ⊙ 否
如选“是”,请说明在哪些媒体上进行公布
2.公开公益慈善项目收入、支出情况   〇 是 ⊙ 否
如选“是”,填写下表
3.公开公益慈善项目剩余财产处理情况 〇 是 ⊙ 否             未公开原因:无此种情况
如选“是”,填写下表
(五)公开慈善信托信息   〇 是 ⊙ 否                                 未公开原因:无此种情况
如选“是”,填写下表
(六)公开重大资产变动情况、重大投资情况  〇 是 ⊙ 否    未公开原因:无此种情况
如选“是”,填写下表
(七)公开重大交易或者资金往来情况   〇 是 ⊙ 否             未公开原因:无此种情况
如选“是”,填写下表
(八)公开关联交易情况    〇 是 ⊙ 否                        未公开原因:无此种情况
如选“是”,填写下表

七、监事意见(签名由本人手签)

八、业务主管单位审查意见

第二部分 2018年度北京市基金会补充信息
 
基金会名称:                        (盖章)
1、基本情况
2、接受境内捐赠及资金使用情况统计
3、理事会成员详细情况
4、监事详细情况
 
5、京津冀协同发展情况
本年度参与河北、天津协同发展的公益项目和活动,具体情况如下:
说明:项目介绍应包括项目内容、运行时间、目标、受益方、已经取得或预期成效及项目合作方等。

6、举办庆典、论坛等活动情况
7、资源配置表